欧创芯(OCX)宽输入150V-Buck转换器OC5806L应用技巧
芯片描述
本芯片 OC5806L 制作的DEMO板,用于 DC12V~100V 输入,输出电压 5V/1.5A,瞬态2.5A,做恒压源扭扭车GPS太阳能等应用,最高转换效率可以达到 95%。
OC5806L 同时支持输出恒压和输出恒流功能。采用固定频率的 PWM 控制方式,典型开关频率为 140KHz。轻载时会自动降低开关频率以获得高转换效率。OC5806L 内部集成软启动以及过温保护电路,输出短路保护,限流保护等功能,提高系统可靠性。

二、布线注意事项
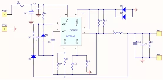
1.芯片的旁路电容VDD(C1)和VCC(C2)必须贴近芯片的2/5脚。5脚电容贴近5.6脚

2.VFB1,VFB2两个引脚的4个反馈电阻需要靠近芯片的3,4脚,同时要避免大电流走线,功率器件靠近4个采样电阻,电阻最小封装使用0402。
3.输入电容EC1/C4尽可能贴近芯片的VIN脚(Pin1),同时底部散热焊盘也是接到Vin,对Vin的铺铜面积不能太,主要是因为Vin接到芯片内部MOS的漏极,漏极铺铜大干扰会变大。
4.第3脚FB1的反馈电阻R8是从输出的正极接线过来(丝印C3),此走线应从输出电容的正极单点走线过来,并且尽可能远离电感和开关器件;
同时第4脚FB2的采样电阻R7也是弱信号,要从输出电容的负极单点走线过来,并且尽可能远离电感和开关器件;

5.续流二极管为肖特基,有一定的反向恢复时间和反向恢复电流,布线尽可能把续流二极管的正极靠近输入电解电容的负极,做到吸收效果最好,对降低纹波和输出毛刺电压的高低有明显改善,若能在二极管两端并联 RC吸收更好。

6.大电流功率环路面积尽可能做小,同时功率环路需要远离采样电阻和芯片小信号,这样系统会更稳定,同时对外的辐射会最小。
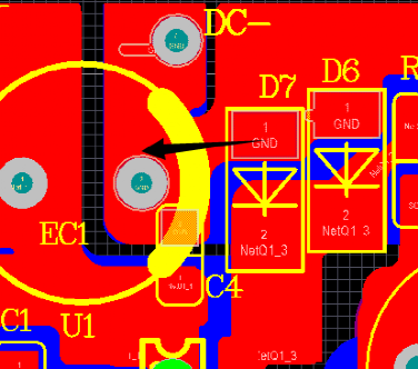
OC5806L系列在上电后,VDD达到4.5V左右电压,DRV驱动打开MOS管,CS引脚检测CS电阻上的电压,电感电流线性增大,CS电阻上的电压也线性往上增,此MOS开的回路如下图白色回路。在MOS管关闭后,电感释放电流经过续流二极管D6/D7,经过输出负载,续流回路如上图黑色回路,此两个为的主功率回路。
要尽可能减小图中两个环路的面积,这样产生的辐射,干扰也会最小,输出的纹波也会小。
如下图是我司对功率环路面积(白色箭头,黑色箭头两个环路)的处理方式。

7.芯片第6脚SGND的走线处理
芯片是浮地架构,芯片6脚SGND是小的弱信号,要避免受到外界开关器件的影响,需要做好处理:芯片的VDD,VCC,R8A/R7A,第6脚,电感一端,这几个网络连接点均为浮地点,需要在VDD电容的负极位置采用星型连接或单点连接的方式共接一起,不可大面积铺SGND网络。
8.优化走线的宽度和走线间距
走线宽度:做的输出电流要达到2.5A的峰值带载电流,一般的大电流走线宽度必须大于2.0mm,以保证足够的过电流能力,如果大电流要走过孔,建议过孔数量保证有4个左右,大电流的过孔一般选择15mil/30mil,信号的过孔一般选择10mil/20mil或者8mil/16mil。
通常地线的宽度>电源线>信号线
地线可进行铺地处理,电源线一般1.5-2.5mm,信号线一般0.3~0.5mm。
走线间距:主要是48V以上输入为中压,100V为高压。只有到了输出端才是低压,输出前的走线间距必须大于0.5mm,保证贴片和板子加工工艺上的误差
9.板子系统铺铜处理
1)铺MOS管的漏极:MOS管的漏极是开关信号,并且过大电流,为强干扰源,尽可能把输入电容靠近Vin,并且并联在Vin并联小电容对地,进一步吸收产生的干扰,同时对Vin铺铜时,尽可能小,保证和封装大小即可,面积大了产生的干扰会增强,输出端可能会有毛刺信号增多。
2)铺系统GND线:地线的宽度在整个板上应该是最大的,同时地线应该是完整的。一般两层板,在底层铺地即可,铺铜要注意完整性,并注意和功率器件(电感,二极管)、和VFB1,VFB2采样电阻的间距保证有20mil以上的间距。
3)芯片的浮地SGND不要大面积铺,否则芯片的抗干扰性减弱。
三、外围参数注意事项
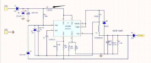
1.输入电容的选择
输入电容对转换器的开关中电流和电压的幅度具有很大的影响,它能够很好的抑制输入端的高频纹波,需要放置在靠近Vin脚的位置,常规如果只用瓷片电容做输入电容,因为输入电压高,需要用3个10uF/50V串联,这样做法是成本偏高,同时也会面临热拔插时的Vin冲击瞬态尖峰电压高,测试Vin-pk=176V@Vin=90V,容易损坏芯片内部MOS,所以一般建议输入电容用小电解电容22uF同时并联0.1uF/100V瓷片电容,这样上电Vin尖峰电压一般为100V@Vin=90V,输入电压纹波的峰峰值可以用下式进行评估:
,其中的CIN是输入电容在相应输入电压下的有效值。
选择输入电容还要考虑流过它的纹波电流有效值:
此IIN-RMS的最大值条件是Vo=0.5*Vin,即最大IIN-RMS=0.5*Iomax
2.输出电容的选择,需要考虑几个工作模式下:
1) CCM模式下的输出电压纹波,CCM模式下的输出电压纹波计算式为

此时的电感电流纹波的计算式为
假如输出电压很低,推荐输出电容使用陶瓷电容,容量不足时可用多个陶瓷电容并联,这样CCM模式下的输出电压纹波会较小。
2)PSM模式下的输出电压纹波
PSM模式下的输出电压纹波的取决于电流峰值的大小和负载电流的大小,其值在此时为

OC5806L把PSM模式下的电感电流峰值设定在大约1/10的Io-max,同时在高VIN、低VOUT时电流的实际峰值由于芯片内部一些电路的滞后会增大。所以,PSM模式下的输出电压纹波总是大于CCM模式下的纹波。
3)负载电流瞬变时输出电压波动
CCM模式下负载电流瞬变时的输出电压波动的幅度取决于负载电流跳变的大小、输出电容容量、电路的响应速度,对输出电压下跌的幅度进行理论计算式如下:

其中,ΔIS是负载跳变的幅度,Fw是转换器的带宽。假如负载电流跳变是从PSM模式开始并将转换器引入CCM模式,输出电压的下跌幅度会更大。转换器的带宽通常设定为开关工作频率的1/10,若使用电解电容作为输出电容,其ESR随温度的变化范围会很大,这时就需要用更低的Fw计算,同时为了减小这个下跌值,建议使用多个MLCC电容并联, 或者使用钽电容和MLCC电容并联作为输出电容。
3.续流二极管的选择
续流二级管需要的最大电流峰值电流的最大值,耐压最大为输入电压值,在考虑一定的余量情况下,建议使用肖特基SS315/3A/150V
4.供电二极管的选择
供电二极管的耐压最大值为Vin+Vo值,在GPS应用中,二极管建议值使用BAV21W/T3/200V/SOD123耐压快恢复二极管。
5.VDD电容和VCC电容的选择
为了更好系统稳定性和纹波效果,建议VDD电容使用10uF/16V/0805/X7R,VCC电容使用4.7uF/6.3V/0603/X7R。
6.VDD并联稳压管选择
为了保证空载时,VDD电压不超过芯片的耐压,VDD上并联的稳压管值建议用12V,封装为SOD123。
若输出电压为9V以内,从输出端供电的二极管可直接接到VDD;若输出电压在9-12V之间,需要把稳压管改为15V,封装为SOD123,同时在供电的二极管上串联电阻R5=100欧;若输出电压15-24V,需要把稳压管改为18V,封装为SOD123,同时在供电的二极管上串联电阻R5=200欧。
7.VFB1和VFB2电阻选择
采样电阻下拉电阻选择一般建议在5K以内,常规做Gps应用4.6V输出选择32K:3K/1%的分压电阻,电阻封装使用0402。下拉电阻值不建议低于1K,否则电阻上的功耗会增大,同时电阻大了之后抗干扰会变弱
8.电感L1的选择
L1电感的选择一般为贴片电感,比如一体成型的6050体积系列,或者NR8050/6050系列,还有CDRH105系列。电感量的计算需要使电感电流纹波低于额定电流负载的30%,计算式为

9.CS限流电阻选择
CS电阻为限制最大电流设置,即能对带载的最大电流有限制,同时对启动时的峰值电流也有一定的限制作用,所以针对此OC5806L应用,我司建议值为0.056R~0.062R/1206封装,此电阻不可短路不用。
10.输出假负载电阻的选择
空载时输出供电和输出电压的稳定和假负载电阻(R9)的大小有关系,如果电阻太大,无法给到芯片足够的供电,同时输入启动电阻(R4)灌入芯片VDD的电流,输出假负载无法消耗掉。所以必须满足条件
11.启动电阻R4选择
芯片需要一个 从Vin接到VDD的启动电阻R4,启动电流最大为100uA,考虑低压应用12V启动,一般建议启动电阻R4选择68K/1206封装。
12.外部防浪涌电压
由于车载或者电动车上存在浪涌电压,最高可能达到200V以上,而芯片Vin脚无法承受这个高电压,所以需要在Vin上并联TVS瞬态抑制二极管,二极管的 选择一般用90V/800W,钳位电压Vc在130V左右。
13.外部放浪涌电流
由于车载或者电动车上可能存在输入端热拔插现象,在热拔插,输入高电压下会出现浪涌电流(主要是上电给输出电容充电),为了防止浪涌电流超过内部功率的电流,可在Vin脚上串联个3.3R/1812封装的电阻。如下图的Rx,当然芯片内部本身也是有限制此电流的大小,外部常规不接亦可。
